伟德国际英国
诊断与改进办公室
网站首页
通知公告
诊改动态
政策文件
诊改简报
数据平台
复核专栏
资料下载
诊改资料
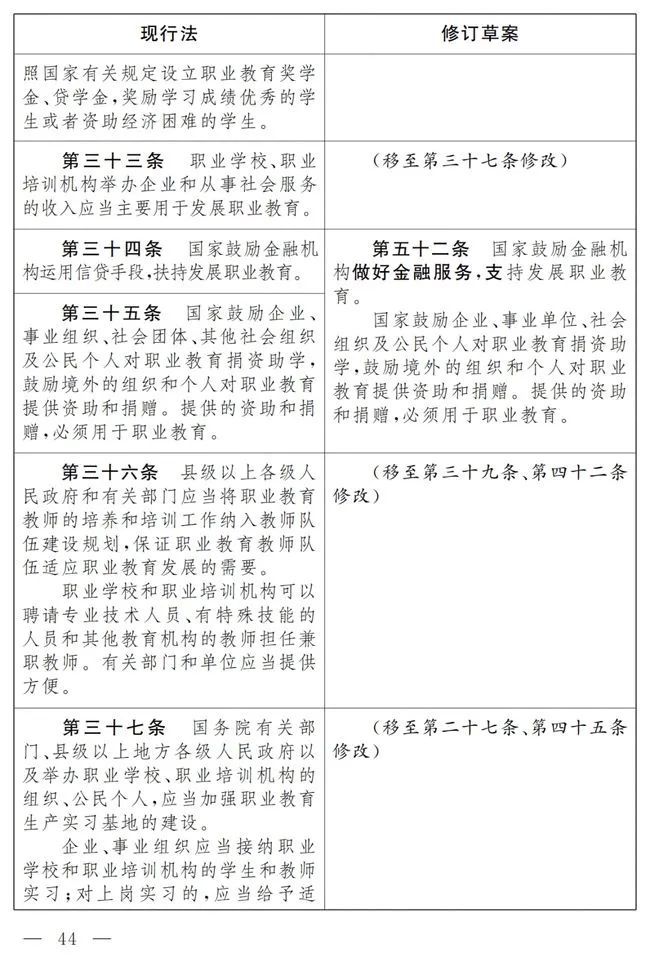
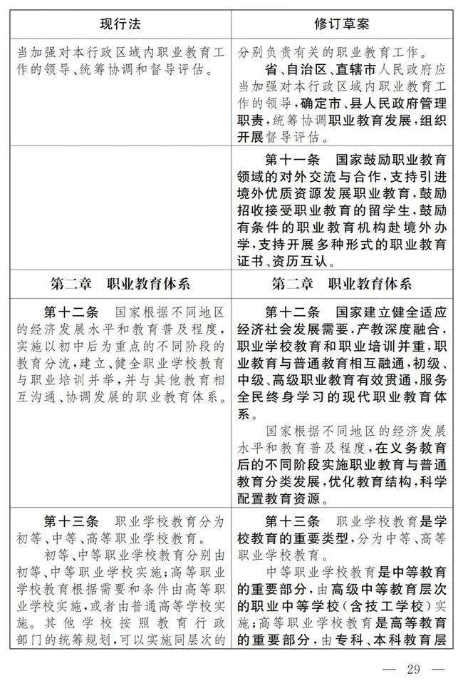
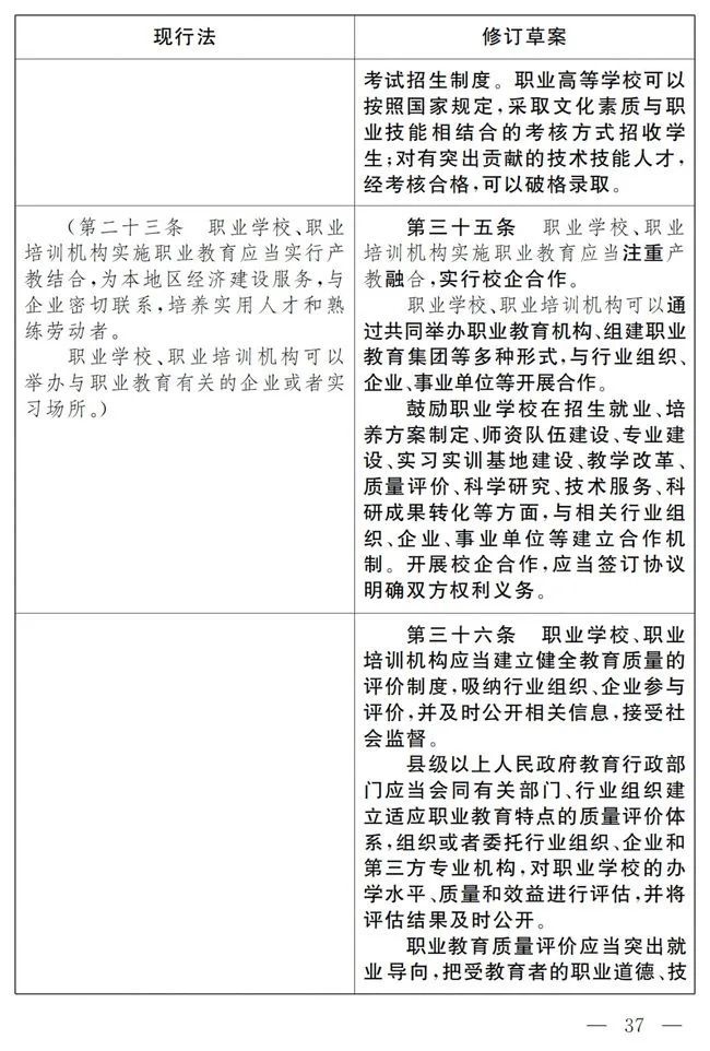
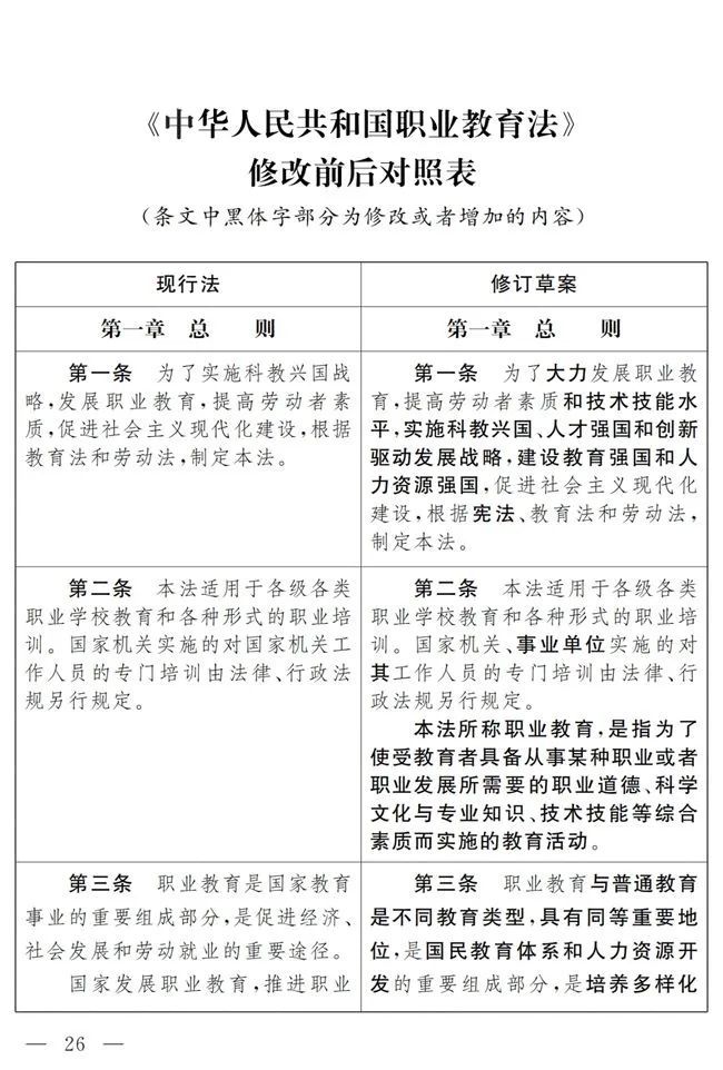
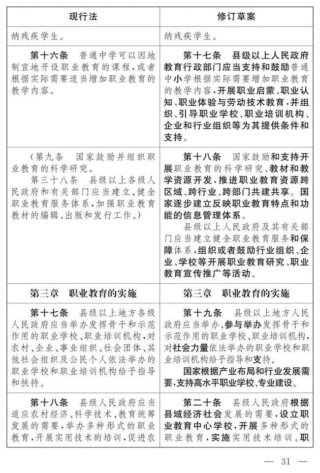
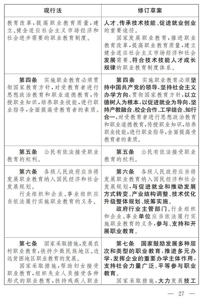
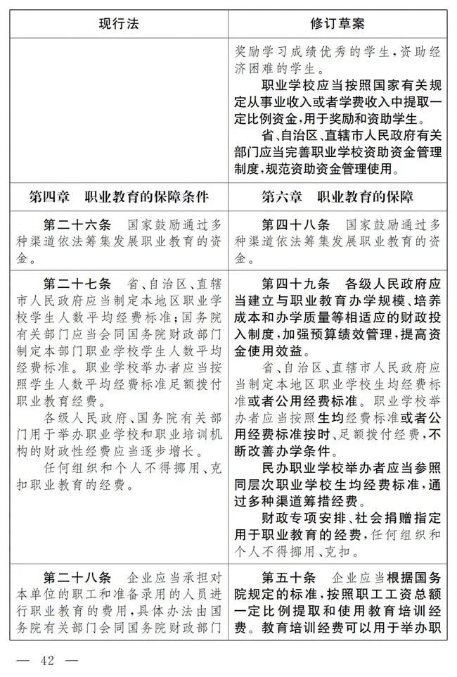
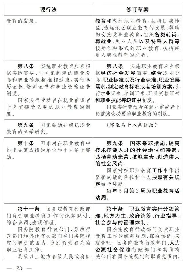
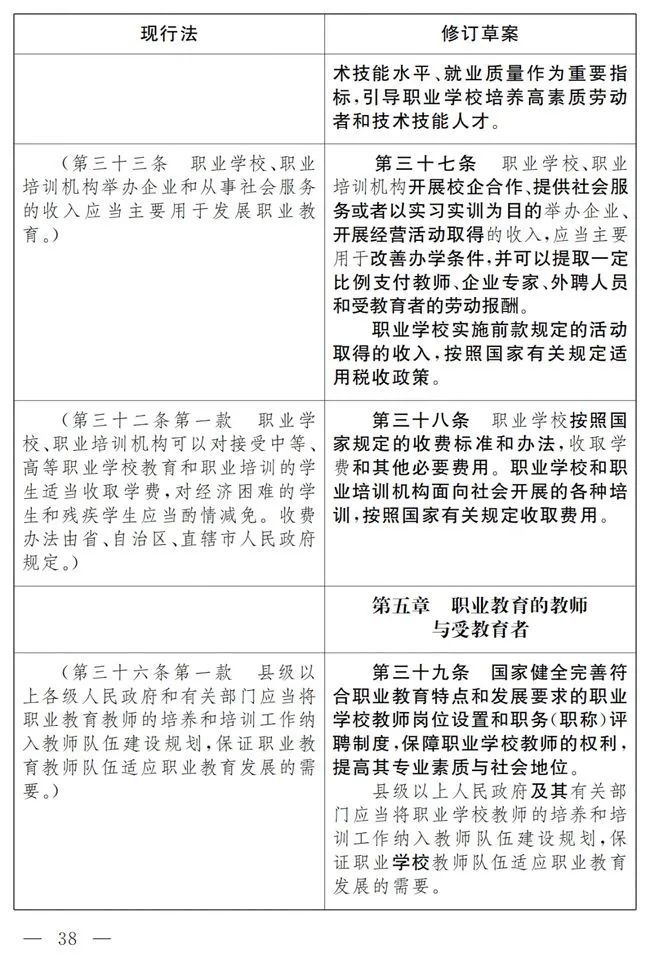
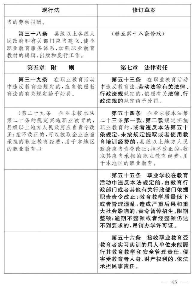
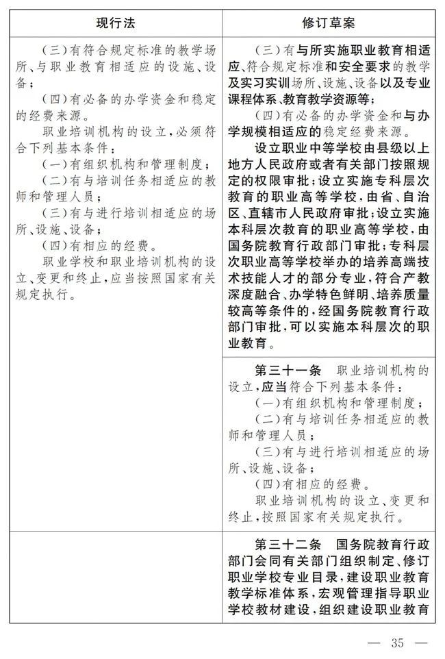
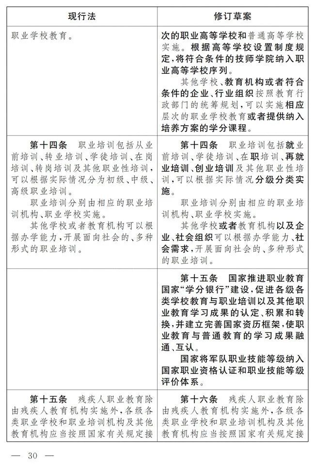
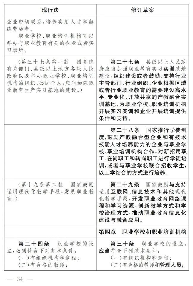
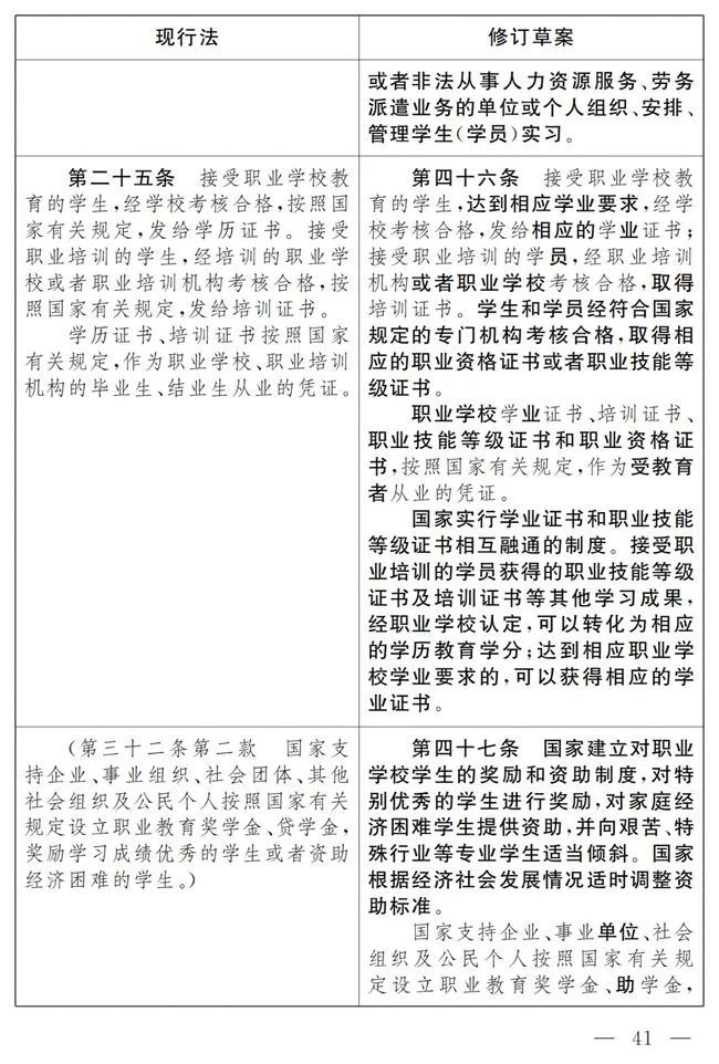
《中华人民共和国职业教育法》修改前后对照表
发布者:教学督导与质量管理办
发布时间:2022-05-03
浏览次数:
219